学院要闻
首页 > 学院要闻 > 正文

喜报:我系2019年大学生暑期“三下乡”社会实践活动获评​广西重点团队、学院优秀团队第一名

 

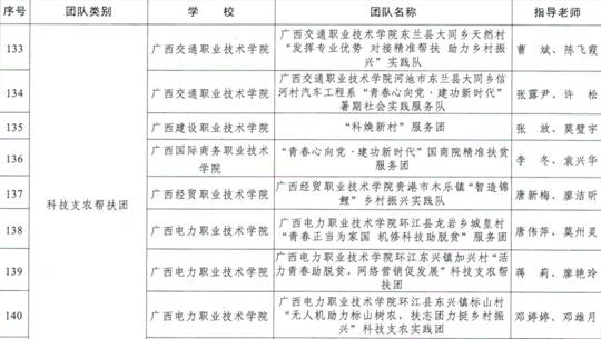
根据广西团区委(桂青联发[2019]19号)《关于公布2019年广西大中专学生志愿者暑期文化科技卫生“三下乡”社会实践活动重点团队的通知》文件通知,我系“无人机助力标山树农 扶志团力挺乡村振兴”科技支农暑期“三下乡”社会实践活动荣获2019年广西大中专学生志愿者暑期文化科技卫生“三下乡”社会实践活动自治区重点团队。另外,我系在“青春心向党 建功新时代”广西电力职业技术学院2019年暑期“三下乡”社会实践活动优秀团队评比中,荣获第一名。

IMG_256

附件

版权所有:广西电力职业技术学院 网站备案号:桂ICP备08001145号-1

桂公网安备:45010702000119号 地址:广西南宁科园大道39号

邮编:530007 电话:0771-3217698 3211215 邮箱:gxdljdx@163.com

师德投诉电话:0771-3211215     师德投诉邮箱:gxdlxyzzy@163.com